
Go to the source code of this file.
| Data Structures | |
| class | imageHeader | 
| class | liveVizGroup | 
| Functions | |
| void | vizReductionHandler (void *r_msg) | 
| void | liveVizInitComplete (void *rednMessage) | 
| Variables | |
| liveVizConfig | lv_config | 
| CProxy_liveVizGroup | lvG | 
| CkCallback | clientGetImageCallback | 
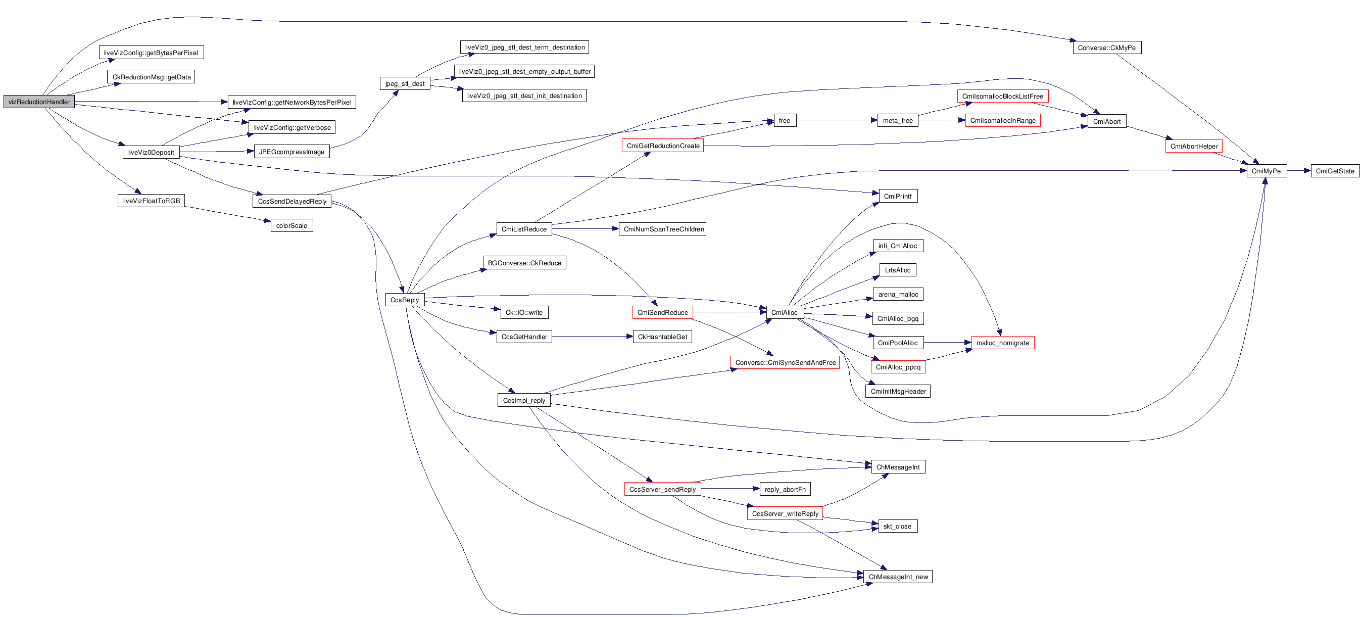
| void vizReductionHandler | ( | void * | r_msg | ) | 
Definition at line 160 of file liveViz.C.
References Converse::CkMyPe(), liveVizConfig::getBytesPerPixel(), CkReductionMsg::getData(), liveVizConfig::getNetworkBytesPerPixel(), liveVizConfig::getVerbose(), liveViz0Deposit(), liveVizFloatToRGB(), lv_config, msg, and liveVizRequestMsg::req.
Referenced by liveVizDeposit().


| void liveVizInitComplete | ( | void * | rednMessage | ) | 
Definition at line 57 of file liveViz.C.
References liveViz0Init(), and lv_config.
Referenced by liveVizGroup::liveVizGroup().


Referenced by allocateImageMsg(), imageCombine(), imageCombineReducer(), liveVizDeposit(), liveVizInitComplete(), and vizReductionHandler().
| CProxy_liveVizGroup lvG | 
Referenced by liveVizInit().
Referenced by liveViz0Get(), and liveVizInit().
 1.5.5
 1.5.5