
Go to the source code of this file.
Data Structures | |
| class | QdMsg |
| class | QdCommMsg |
| class | QdCallback |
Functions | |
| CpvDeclare (QdState *, _qd) | |
| static void | _bcastQD1 (QdState *state, QdMsg *msg) |
| static void | _bcastQD2 (QdState *state, QdMsg *msg) |
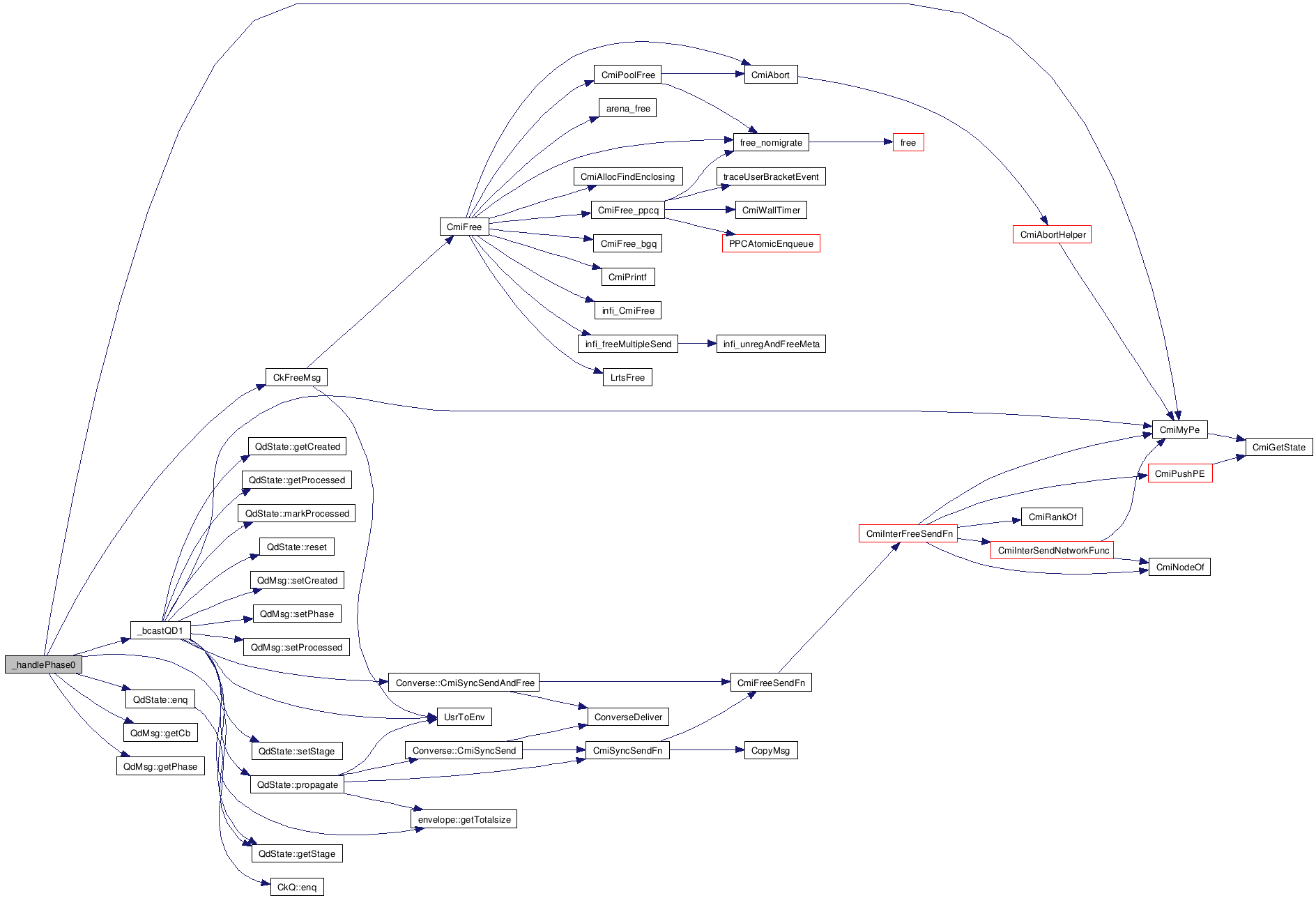
| static void | _handlePhase0 (QdState *state, QdMsg *msg) |
| static void | _handlePhase1 (QdState *state, QdMsg *msg) |
| static void | _handlePhase2 (QdState *state, QdMsg *msg) |
| static void | _callWhenIdle (QdMsg *msg) |
| static void | _invokeQD (QdMsg *msg) |
| void | _qdHandler (envelope *env) |
| void | _qdCommHandler (envelope *env) |
| void | CkStartQD (const CkCallback &cb) |
| void | CkStartQD (int eIdx, const CkChareID *cid) |
| When quiescence occurs, send a message to this entry point of this Chare. | |
Variables | |
| int | _qdCommHandlerIdx |
| int | _dummy_dq = 0 |
| CpvDeclare | ( | QdState * | , | |
| _qd | ||||
| ) |
Definition at line 70 of file qd.C.
References CmiMyPe(), Converse::CmiSyncSendAndFree(), QdState::getCreated(), QdState::getProcessed(), QdState::getStage(), envelope::getTotalsize(), QdState::markProcessed(), QdState::propagate(), QdState::reset(), QdMsg::setCreated(), QdMsg::setPhase(), QdMsg::setProcessed(), QdState::setStage(), and UsrToEnv().
Referenced by _handlePhase0(), _handlePhase1(), and _handlePhase2().


Definition at line 106 of file qd.C.
References CmiMyPe(), Converse::CmiSyncSendAndFree(), QdState::getStage(), envelope::getTotalsize(), QdState::isDirty(), QdState::propagate(), QdState::reset(), QdMsg::setDirty(), QdMsg::setPhase(), QdState::setStage(), and UsrToEnv().
Referenced by _handlePhase1().


Definition at line 120 of file qd.C.
References _bcastQD1(), CkFreeMsg(), CmiMyPe(), QdState::enq(), QdMsg::getCb(), QdMsg::getPhase(), and QdState::getStage().
Referenced by _callWhenIdle().


Definition at line 136 of file qd.C.
References _bcastQD1(), _bcastQD2(), QdState::allReported(), CkFreeMsg(), CmiAbort(), CmiMyPe(), Converse::CmiSyncSendAndFree(), QdState::getCCreated(), QdState::getCProcessed(), QdMsg::getCreated(), QdState::getParent(), QdMsg::getPhase(), QdMsg::getProcessed(), QdState::getStage(), envelope::getTotalsize(), QdState::oldCount, QdState::reported(), QdState::reset(), QdMsg::setCreated(), QdMsg::setProcessed(), QdState::setStage(), QdState::subtreeCreate(), QdState::subtreeProcess(), and UsrToEnv().
Referenced by _callWhenIdle().


Definition at line 181 of file qd.C.
References _bcastQD1(), QdState::allReported(), cb, CkFreeMsg(), CmiMyPe(), Converse::CmiSyncSendAndFree(), CmiWallTimer(), QdState::deq(), QdMsg::getDirty(), QdState::getParent(), QdMsg::getPhase(), QdState::getStage(), envelope::getTotalsize(), QdState::isDirty(), QdState::reported(), QdState::reset(), QdCallback::send(), QdMsg::setDirty(), QdState::setStage(), QdState::subtreeSetDirty(), and UsrToEnv().
Referenced by _callWhenIdle().


| static void _callWhenIdle | ( | QdMsg * | msg | ) | [static] |
Definition at line 217 of file qd.C.
References _handlePhase0(), _handlePhase1(), _handlePhase2(), CmiAbort(), CmiMyPe(), and QdMsg::getPhase().
Referenced by _qdHandler().


| static void _invokeQD | ( | QdMsg * | msg | ) | [static] |
Definition at line 229 of file qd.C.
References cb, QdMsg::getCb(), and QdCallback::send().
Referenced by _qdHandler().


| void _qdHandler | ( | envelope * | env | ) |
Definition at line 236 of file qd.C.
References _callWhenIdle(), _dummy_dq, _invokeQD(), CcdCallFnAfter(), CcdCallOnCondition(), CmiMyPe(), EnvToUsr(), and msg.
Referenced by initQd().


| void _qdCommHandler | ( | envelope * | env | ) |
Definition at line 248 of file qd.C.
References CmiFree(), CmiMyPe(), QdCommMsg::count, EnvToUsr(), QdCommMsg::isCreated, and msg.
Referenced by initQd().


| void CkStartQD | ( | const CkCallback & | cb | ) |
Definition at line 278 of file qd.C.
References _CldEnqueue(), _infoIdx, _qdHandlerIdx, CkAllocMsg(), CmiFreeSendFn(), envelope::getTotalsize(), msg, QdMsg::setCb(), QdMsg::setPhase(), and UsrToEnv().
Referenced by SearchConductor::allSearchNodeDone(), MeshStreamer< dtype >::associateCallback(), HierarchicalLB::avg_load_reduction(), CkStartQD(), MeshStreamer< dtype >::finish(), SearchConductor::fire(), CkMemCheckPT::isMaster(), DistributedLB::LoadReduction(), LV3D0_qd(), POSE_init(), sim::SeqResumeAfterCheckpoint(), PVT::setGVT(), pose::stop(), and waitqd_QDChare::waitQD().


1.5.5