
Go to the source code of this file.
| typedef struct CmiIsomallocBlockList CmiIsomallocBlockList |
Definition at line 38 of file memory-isomalloc.h.
| void CmiIsomallocPup | ( | pup_er | p, | |
| void ** | block | |||
| ) |
Definition at line 2101 of file isomalloc.C.
References CmiIsomallocBlock::align, CmiIsomallocBlock::alignoffset, all_slotOP(), block2pointer(), CmiAbort(), isomalloc_internal_perform_alignment(), isomallocStart, CmiIsomallocBlock::length, length, length2slots(), map_failed(), map_slots(), n, pointer2block(), pup_bytes(), pup_isDeleting(), pup_isRestarting(), pup_isUnpacking(), pup_isUserlevel, PUP::s, CmiIsomallocBlock::slot, and unmap_slots().
Referenced by CtgGlobalStruct::pup().


| void CmiIsomallocFree | ( | void * | block | ) |
Definition at line 2152 of file isomalloc.C.
References all_slotOP(), disabled_unmap(), isomallocStart, CmiIsomallocBlock::length, length2slots(), mempool_free_thread(), n, pointer2block(), PUP::s, CmiIsomallocBlock::slot, and unmap_slots().
Referenced by CmiIsomallocBlockListDelete(), and CmiIsomallocBlockListFree().


| int CmiIsomallocEnabled | ( | ) |
Definition at line 2096 of file isomalloc.C.
References isomallocStart.
Referenced by checkAddress(), CmiIsomallocMallocAlignForThread(), CmiIsomallocMallocForThread(), and CthAllocateStack().

| CmiInt8 CmiIsomallocLength | ( | void * | block | ) |
Definition at line 2172 of file isomalloc.C.
References CmiIsomallocBlock::length, and pointer2block().
Referenced by meta_realloc().


| int CmiIsomallocInRange | ( | void * | addr | ) |
Definition at line 2178 of file isomalloc.C.
References isomallocEnd, isomallocStart, pointer_ge(), and pointer_lt().
Referenced by checkAddress(), meta_free(), and meta_realloc().


| CmiIsomallocBlockList* CmiIsomallocBlockListNew | ( | void | ) |
Definition at line 2241 of file isomalloc.C.
References CmiIsomallocFromPool(), isofreefn(), isomallocfn(), mempool_init(), CmiIsomallocBlockList::next, CmiIsomallocBlockList::pool, and CmiIsomallocBlockList::prev.
Referenced by ArmciVirtualProcessor::ArmciVirtualProcessor(), CmiIsomallocMallocAlignForThread(), CmiIsomallocMallocForThread(), CthAllocateStack(), and TCharm::TCharm().


| void CmiIsomallocBlockListPup | ( | pup_er | p, | |
| CmiIsomallocBlockList ** | l | |||
| ) |
Definition at line 2267 of file isomalloc.C.
References large_block_header::block_next, CmiCreateLock(), CmiMyPe(), CmiPrintf(), CthSelf(), flag, mempool_type::large_blocks, map_slots(), mempool_destroy(), mempool_type::mempoolLock, pup_bytes(), pup_isDeleting(), pup_isUnpacking(), slot_header_::size, and slotsize.
Referenced by CthPupBase(), ArmciVirtualProcessor::pup(), and TCharm::pupThread().


| void CmiIsomallocBlockListDelete | ( | CmiIsomallocBlockList * | l | ) |
Definition at line 2448 of file isomalloc.C.
References CmiIsomallocFree(), mempool_destroy(), CmiIsomallocBlockList::next, and CmiIsomallocBlockList::pool.
Referenced by TCharm::clear(), CthThreadBaseFree(), ArmciVirtualProcessor::~ArmciVirtualProcessor(), and TCharm::~TCharm().


| void* CmiIsomallocBlockListMalloc | ( | CmiIsomallocBlockList * | l, | |
| size_t | nBytes | |||
| ) |
Definition at line 2470 of file isomalloc.C.
References CmiIsomallocFromPool(), n, CmiIsomallocBlockList::next, CmiIsomallocBlockList::pool, CmiIsomallocBlockList::prev, and Slot_toUser().
Referenced by ArmciVirtualProcessor::BlockMalloc(), CmiIsomallocMallocForThread(), CthAllocateStack(), and meta_malloc().


| void* CmiIsomallocBlockListMallocAlign | ( | CmiIsomallocBlockList * | l, | |
| size_t | align, | |||
| size_t | nBytes | |||
| ) |
Definition at line 2487 of file isomalloc.C.
References isomalloc_internal_alloc_aligned(), n, CmiIsomallocBlockList::next, CmiIsomallocBlockList::prev, and Slot_toUser().
Referenced by CmiIsomallocMallocAlignForThread(), CthAllocateStack(), meta_aligned_alloc(), meta_memalign(), and meta_posix_memalign().


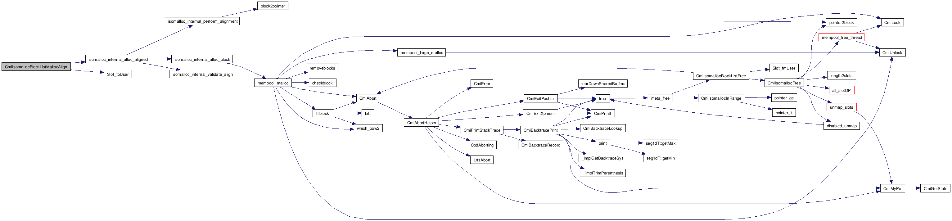
| void CmiIsomallocBlockListFree | ( | void * | doomedMallocedBlock | ) |
Definition at line 2500 of file isomalloc.C.
References CmiAbort(), CmiIsomallocFree(), n, CmiIsomallocBlockList::next, CmiIsomallocBlockList::prev, and Slot_fmUser().
Referenced by ARMCI_Free(), ARMCI_Free_local(), meta_free(), and CtgGlobalStruct::~CtgGlobalStruct().


Definition at line 2220 of file threads.C.
References CmiIsomallocBlockListMalloc(), CmiIsomallocBlockListNew(), and CmiIsomallocEnabled().
Referenced by CtgGlobalStruct::allocate().


Definition at line 2227 of file threads.C.
References CmiIsomallocBlockListMallocAlign(), CmiIsomallocBlockListNew(), and CmiIsomallocEnabled().
Referenced by allocNewTLSSeg().


| void* malloc_nomigrate | ( | size_t | size | ) |
Definition at line 228 of file memory-isomalloc.C.
| void free_nomigrate | ( | void * | mem | ) |
Definition at line 236 of file memory-isomalloc.C.
| void * malloc_reentrant | ( | size_t | size | ) |
Definition at line 421 of file memory.C.
References malloc().
Referenced by create_btree_node(), list_insert(), and new_slotset().


| void free_reentrant | ( | void * | mem | ) |
Definition at line 422 of file memory.C.
References free().
Referenced by btree_delete(), btree_delete_int(), delete_btree(), delete_list_array(), delete_slotset(), and list_delete().


1.5.5