
Go to the source code of this file.
| Data Structures | |
| class | LV3D1_ServerMgr | 
| Manager for a LV3D_Array.  More... | |
| class | LV3D_RenderMsg | 
| This message is used to prioritize rendering requests.  More... | |
| class | LV3D_Array | 
| This array holds all the visible objects in one liveViz3d computation.  More... | |
| Functions | |
| void | LV3D1_Attach (CkArrayOptions &opts) | 
| We'll be running lv3d on this array-- do any needed magic. | |
| void | LV3D1_Init (CkArrayID LV3D_ArrayID, LV3D_Universe *theUniverse=0) | 
| Register for lv3d redraw requests. | |
| void LV3D1_Attach | ( | CkArrayOptions & | opts | ) | 
We'll be running lv3d on this array-- do any needed magic.
Currently changes the map to stay away from PE 0 (which does CCS interfacing).
Definition at line 291 of file lv3d1_server.C.
References CkArrayOptions::setMap().

| void LV3D1_Init | ( | CkArrayID | LV3D_ArrayID, | |
| LV3D_Universe * | theUniverse = 0 | |||
| ) | 
Register for lv3d redraw requests.
This routine must be called exactly once on processor 0 of the server. The array, which must inherit from LV3D_Array, will be used for all communication.
Definition at line 322 of file lv3d1_server.C.
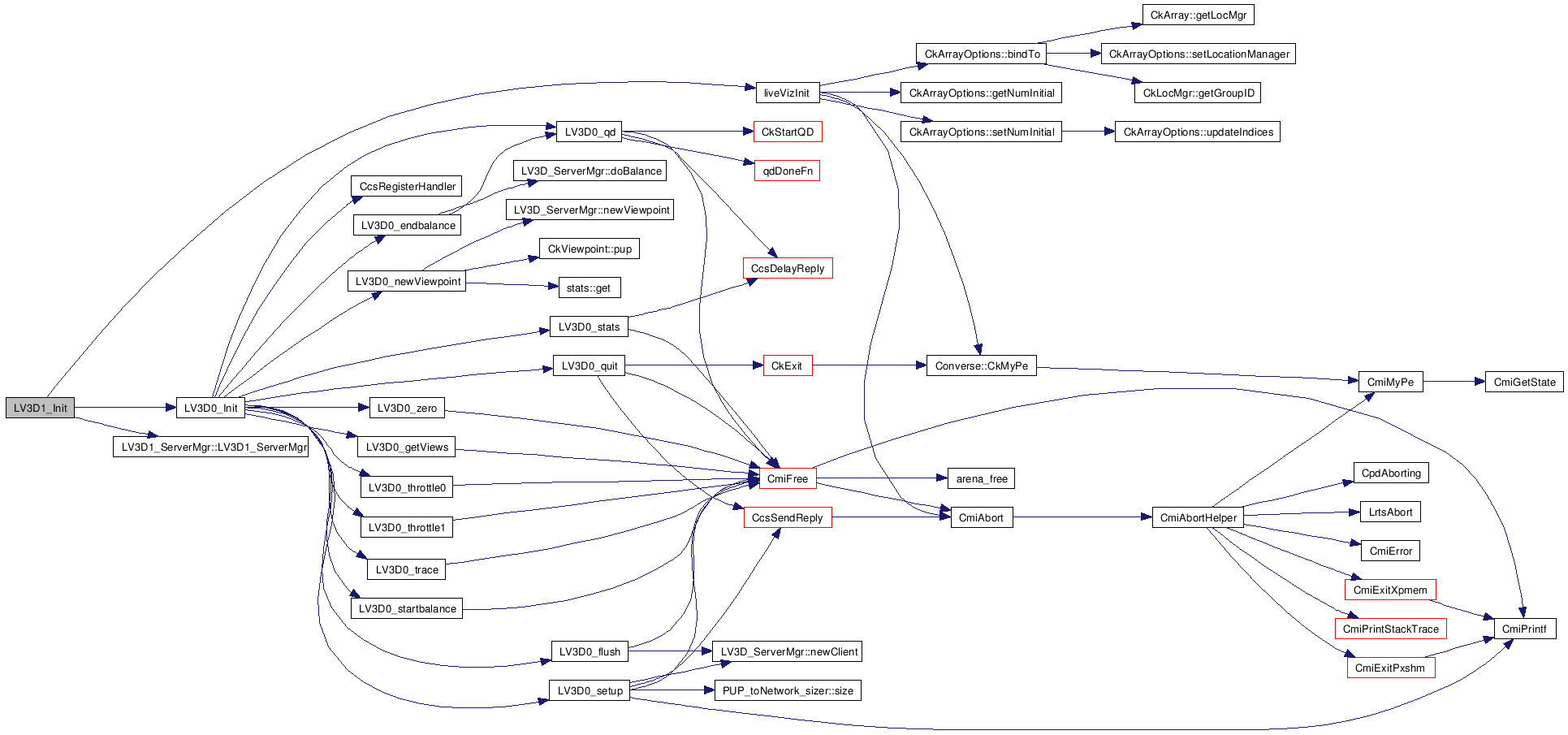
References liveVizInit(), LV3D0_Init(), and LV3D1_ServerMgr::LV3D1_ServerMgr().

 1.5.5
 1.5.5