
Go to the source code of this file.
Data Structures | |
| struct | LeakSearchInfo |
| struct | CpdListItemsRequest |
| When a CCS client asks for some data in a CpdList, the system generates this struct to describe the range of items the client asked for (the items are numbered lo to hi-1), as well as store any extra data the CCS client passed in. More... | |
Typedefs | |
| typedef void(* | CpdListItemsFn_c )(void *itemsParam, pup_er p, CpdListItemsRequest *req) |
| User-written C routine to pup a range of items in a CpdList. | |
| typedef size_t(* | CpdListLengthFn_c )(void *lenParam) |
| User-written C routine to return the length (number of items) in this CpdList. | |
Enumerations | |
| enum | { CPD_ERROR = 0, CPD_SIGNAL = 1, CPD_ABORT = 2, CPD_FREEZE = 3, CPD_BREAKPOINT = 4, CPD_CROSSCORRUPTION = 5 } |
Functions | |
| CpvExtern (int, cmiArgDebugFlag) | |
| void | CpdCheckMemory (void) |
| void | CpdResetMemory (void) |
| void | CpdInit (void) |
| void | CpdFreeze (void) |
| void | CpdUnFreeze (void) |
| int | CpdIsFrozen (void) |
| void | CpdFreezeModeScheduler (void) |
| void | CpdStartGdb (void) |
| void | Cpd_CmiHandleMessage (void *msg) |
| void | CpdAborting (const char *message) |
| void | CpdNotify (int type,...) |
| void | CpdSearchLeaks (char *) |
| void | CpdListBeginItem (pup_er p, int itemNo) |
| Call this routine at the start of each CpdList item. | |
| void | CpdListRegister_c (const char *path, CpdListLengthFn_c lenFn, void *lenParam, CpdListItemsFn_c itemsFn, void *itemsParam, int checkBoundary) |
| Create a new CpdList at the given path. | |
Variables | |
| void *(* | CpdDebugGetAllocationTree )(int *) |
| void(* | CpdDebug_pupAllocationPoint )(pup_er p, void *data) |
| void(* | CpdDebug_deleteAllocationPoint )(void *ptr) |
| void *(* | CpdDebug_MergeAllocationTree )(int *size, void *data, void **remoteData, int numRemote) |
| void *(* | CpdDebugGetMemStat )(void) |
| void(* | CpdDebug_pupMemStat )(pup_er p, void *data) |
| void(* | CpdDebug_deleteMemStat )(void *ptr) |
| void *(* | CpdDebug_mergeMemStat )(int *size, void *data, void **remoteData, int numRemote) |
| char ** | memoryBackup |
| int(* | CpdIsDebugMessage )(void *) |
| void *(* | CpdGetNextMessage )(CsdSchedulerState_t *) |
| int | _conditionalDelivery |
| int | conditionalPipe [2] |
| typedef void(* CpdListItemsFn_c)(void *itemsParam, pup_er p, CpdListItemsRequest *req) |
User-written C routine to pup a range of items in a CpdList.
| itemsParam | User-defined parameter passed to CpdListRegister_c. | |
| p | pup_er to pup items to. | |
| req | Cpd request object, describing items to pup. |
Definition at line 92 of file debug-conv.h.
| typedef size_t(* CpdListLengthFn_c)(void *lenParam) |
User-written C routine to return the length (number of items) in this CpdList.
| lenParam | User-defined parameter passed to CpdListRegister_c. | |
| return | Length of the CpdList. |
Definition at line 101 of file debug-conv.h.
| anonymous enum |
Definition at line 48 of file debug-conv.h.
| CpvExtern | ( | int | , | |
| cmiArgDebugFlag | ||||
| ) |
| void CpdInit | ( | void | ) |
| void CpdUnFreeze | ( | void | ) |
Definition at line 149 of file middle-ccs.C.
| int CpdIsFrozen | ( | void | ) |
Definition at line 154 of file middle-ccs.C.
| void CpdFreezeModeScheduler | ( | void | ) |
| void CpdStartGdb | ( | void | ) |
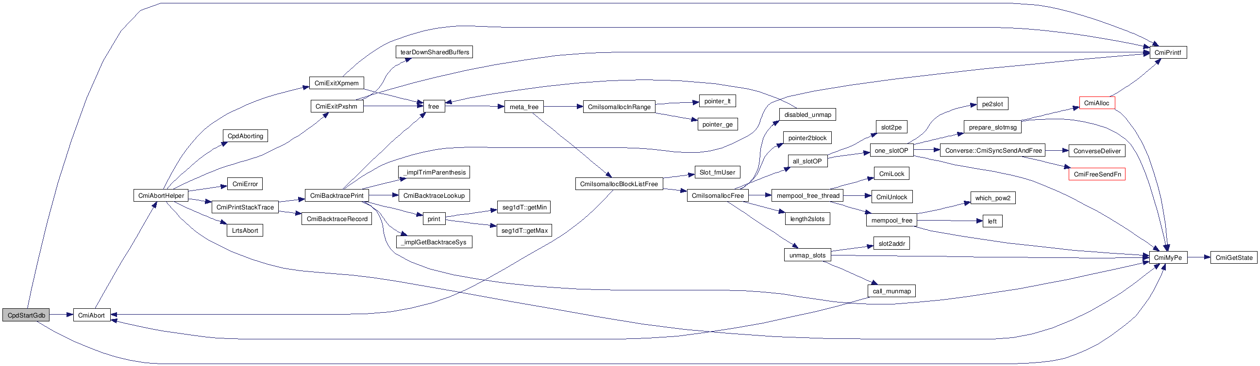
Definition at line 996 of file debug-charm.C.
References CmiAbort(), CmiMyPe(), and CmiPrintf().
Referenced by CpdCharmInit().


| void Cpd_CmiHandleMessage | ( | void * | msg | ) |
| void CpdAborting | ( | const char * | message | ) |
| void CpdNotify | ( | int | type, | |
| ... | ||||
| ) |
Definition at line 186 of file middle-ccs.C.
References CmiBacktraceRecord(), CmiMyPe(), CmiPrintf(), CPD_ABORT, CPD_BREAKPOINT, CPD_CROSSCORRUPTION, CPD_FREEZE, CPD_SIGNAL, integer, list, MemoryToSlot(), Slot_ChareOwner(), and Slot_StackTrace().
Referenced by _call_freeze_on_break_point(), cpd_memory_single_pup(), CpdFreeze(), and ntohl().


| void CpdSearchLeaks | ( | char * | ) |
Call this routine at the start of each CpdList item.
This lets the client distinguish one item from the next.
Definition at line 13 of file debug-conv++.C.
References CpdListBeginItem_impl().
Referenced by cpd_memory_single_pup(), and hostInfo().


| void CpdListRegister_c | ( | const char * | path, | |
| CpdListLengthFn_c | lenFn, | |||
| void * | lenParam, | |||
| CpdListItemsFn_c | itemsFn, | |||
| void * | itemsParam, | |||
| int | checkBoundary | |||
| ) |
Create a new CpdList at the given path.
When a CCS client requests this CpdList, Cpd will use these user-written C routines to extract the list's length and items.
| path | CpdList request path. The CCS client passes in this path. | |
| lenFn | User-written subroutine to calculate the list's current length. | |
| lenParam | User-defined parameter passed to lenFn. | |
| itemsFn | User-written subroutine to pup the list's items. | |
| itemsParam | User-defined parameter passed to itemsFn. |
| void*(* CpdDebugGetAllocationTree)(int *) |
Referenced by cpd_memory_single_pup(), and ntohl().
| void(* CpdDebug_pupAllocationPoint)(pup_er p, void *data) |
Referenced by cpd_memory_single_pup(), and ntohl().
| void(* CpdDebug_deleteAllocationPoint)(void *ptr) |
Referenced by cpd_memory_single_pup(), and ntohl().
| void*(* CpdDebug_MergeAllocationTree)(int *size, void *data, void **remoteData, int numRemote) |
Referenced by cpd_memory_single_pup(), and ntohl().
| void*(* CpdDebugGetMemStat)(void) |
Referenced by cpd_memory_single_pup(), and ntohl().
| void(* CpdDebug_pupMemStat)(pup_er p, void *data) |
Referenced by cpd_memory_single_pup(), and ntohl().
| void(* CpdDebug_deleteMemStat)(void *ptr) |
Referenced by cpd_memory_single_pup(), and ntohl().
| void*(* CpdDebug_mergeMemStat)(int *size, void *data, void **remoteData, int numRemote) |
Referenced by cpd_memory_single_pup(), and ntohl().
| char** memoryBackup |
Definition at line 28 of file debug-conv.C.
Referenced by cpd_memory_single_pup(), CpdAfterEp(), and CpdBeforeEp().
| int(* CpdIsDebugMessage)(void *) |
Referenced by BgProcessMessageFreezeMode(), CpdCharmInit(), and ntohl().
| void*(* CpdGetNextMessage)(CsdSchedulerState_t *) |
Referenced by CpdCharmInit(), CpdConditional_SetupComm(), and ntohl().
Definition at line 33 of file debug-conv.C.
Referenced by CcsHandleRequest(), CcsReply(), ConverseDeliver(), CpdConditional_SetupComm(), CpdDeliverMessageInt(), CpdDeliverSingleMessage(), CpdEndConditionalDeliver_master(), and ntohl().
Definition at line 25 of file debug-conv.C.
Referenced by CcsHandleRequest(), CcsReply(), CpdConditional_SetupComm(), CpdEndConditionalDeliver_master(), CpdGetNextMessageConditional(), and ntohl().
1.5.5