
Go to the source code of this file.
Data Structures | |
| struct | buffer |
| struct | eltset |
| struct | single |
| struct | reduction |
Typedefs | |
| typedef struct buffer | buffer |
| typedef struct eltset * | eltset |
| typedef struct single * | single |
| typedef struct reduction * | reduction |
Functions | |
| CpvStaticDeclare (int *, PElist) | |
| CpvStaticDeclare (char *, PEflags) | |
| CpvStaticDeclare (int, seqno) | |
| CpvStaticDeclare (int, CPathSendIdx) | |
| CpvStaticDeclare (int, CPathReduceIdx) | |
| CpvStaticDeclare (eltset *, EltsetTable) | |
| CpvStaticDeclare (int, EltsetTabsize) | |
| CpvStaticDeclare (single *, SingleTable) | |
| CpvStaticDeclare (int, SingleTabsize) | |
| CpvStaticDeclare (reduction *, ReduceTable) | |
| CpvStaticDeclare (int, ReduceTabsize) | |
| CtvStaticDeclare (single, thisthread) | |
| static void * | bufalloc (buffer *b, int n) |
| unsigned int | CPathIndicesToEltno (int nsizes, int *sizes, int *indices) |
| void | CPathEltnoToIndices (int nsizes, int *sizes, unsigned int eltno, int *indices) |
| int | CPathMap (CPath *path, int *indices) |
| int | CPathRoot (CPath *path, int *indices) |
| void | CPathExecute (single t) |
| single | CPathGetSingle (CPath *path, int *indices) |
| eltset | CPathAllocEltset (eltset old, int nlocals) |
| void | CPathDecrementOdometer (int *odometer, int *sizes, int nvary, int *vary) |
| eltset | CPathGetEltset (CPath *path, int *indices) |
| void | CPathSend (int key,...) |
| void | CPathSendHandler (char *decoded) |
| void * | CPathRecv (int key,...) |
| void | CPathMsgDecodeBytes (void *msg, int *len, void *bytes) |
| void | CPathMsgDecodeReduction (void *msg, int *vecsize, int *eltsize, void *bytes) |
| void | CPathMsgFree (void *msg) |
| void | CPathMakeArray (CPath *path, int startfn, int mapfn,...) |
| void | CPathMergeReduction (reduction red, void *data) |
| void | CPathReduceMismatch (void) |
| void | CPathCreateRedmsg (reduction red) |
| reduction | CPathGetReduction (eltset set, int ntags, int *tags, int vecsize, int eltsize, int reducer, CPath *dest, int desteltno) |
| void | CPathReduceHandler (void *decoded) |
| void | CPathForwardReduction (reduction red) |
| void | CPathReduce (int key,...) |
| void | CPathModuleInit (void) |
| CpvStaticDeclare | ( | int * | , | |
| PElist | ||||
| ) |
| CpvStaticDeclare | ( | char * | , | |
| PEflags | ||||
| ) |
| CpvStaticDeclare | ( | int | , | |
| seqno | ||||
| ) |
| CpvStaticDeclare | ( | int | , | |
| CPathSendIdx | ||||
| ) |
| CpvStaticDeclare | ( | int | , | |
| CPathReduceIdx | ||||
| ) |
| CpvStaticDeclare | ( | eltset * | , | |
| EltsetTable | ||||
| ) |
| CpvStaticDeclare | ( | int | , | |
| EltsetTabsize | ||||
| ) |
| CpvStaticDeclare | ( | single * | , | |
| SingleTable | ||||
| ) |
| CpvStaticDeclare | ( | int | , | |
| SingleTabsize | ||||
| ) |
| CpvStaticDeclare | ( | reduction * | , | |
| ReduceTable | ||||
| ) |
| CpvStaticDeclare | ( | int | , | |
| ReduceTabsize | ||||
| ) |
| CtvStaticDeclare | ( | single | , | |
| thisthread | ||||
| ) |
Definition at line 86 of file cpath.C.
References CmiAlloc(), CmiFree(), buffer::data, buffer::fill, and buffer::size.
Referenced by CPathSend().


Definition at line 113 of file cpath.C.
Referenced by CPathGetEltset(), CPathGetSingle(), and CPathReduce().

Definition at line 127 of file cpath.C.
Referenced by CPathExecute(), CPathReduceHandler(), and CPathSend().

Definition at line 152 of file cpath.C.
References CPath::mapfn.
Referenced by CPathGetEltset(), and CPathRoot().

Definition at line 158 of file cpath.C.
References CPathMap(), CPath::nsizes, and CPath::sizes.
Referenced by CPathSend().


| void CPathExecute | ( | single | t | ) |
Definition at line 169 of file cpath.C.
References CPathEltnoToIndices(), single::eltno, CPath::nsizes, single::path, CPath::sizes, and CPath::startfn.
Referenced by CPathGetSingle().


Definition at line 179 of file cpath.C.
References CmmNew(), CPathExecute(), CPathIndicesToEltno(), CPath::creator, CthAwaken(), CthCreate(), single::eltno, malloc(), single::mm, single::next, CPath::nsizes, single::path, CPath::seqno, CPath::sizes, single::thread, and single::waiting.
Referenced by CPathGetEltset().


Definition at line 207 of file cpath.C.
References realloc().
Referenced by CPathGetEltset().


Definition at line 212 of file cpath.C.
Referenced by CPathGetEltset().

Definition at line 222 of file cpath.C.
References eltset::child1, eltset::child2, CmiMyPe(), CPathAllocEltset(), CPathDecrementOdometer(), CPathGetSingle(), CPathIndicesToEltno(), CPathMap(), CPath::creator, eltset::eltno, eltset::inset, eltset::locals, eltset::next, eltset::nlocals, CPath::nsizes, eltset::parent, eltset::path, eltset::root, root, CPath::seqno, CPath::sizes, and sizes.
Referenced by CPathReduce(), CPathReduceHandler(), and CPathSendHandler().


| void CPathSend | ( | int | key, | |
| ... | ||||
| ) |
Definition at line 347 of file cpath.C.
References buf, bufalloc(), CmiAlloc(), CmiError(), Converse::CmiSyncSendAndFree(), CPathEltnoToIndices(), CPathRoot(), buffer::data, reduction::eltsize, buffer::fill, idx, CPath::nsizes, reduction::ntags, p, root, buffer::size, size, CPath::sizes, src, tags, and reduction::vecsize.
Referenced by CPathForwardReduction().


| void CPathSendHandler | ( | char * | decoded | ) |
Definition at line 437 of file cpath.C.
References CmiMyPe(), Converse::CmiSyncSend(), CmmPut(), CPathGetEltset(), CthAwaken(), len, single::mm, CPath::nsizes, reduction::ntags, p, tags, single::thread, and single::waiting.
Referenced by CPathModuleInit().


| void* CPathRecv | ( | int | key, | |
| ... | ||||
| ) |
Definition at line 467 of file cpath.C.
References CmiError(), CthSuspend(), single::mm, msg, reduction::ntags, p, PUP::t, tags, and single::waiting.

| void CPathMsgDecodeBytes | ( | void * | msg, | |
| int * | len, | |||
| void * | bytes | |||
| ) |
| void CPathMsgFree | ( | void * | msg | ) |
Definition at line 545 of file cpath.C.
References CmiError(), CmiMyPe(), CPath::creator, CPath::mapfn, CPath::nsizes, p, CPath::seqno, size, CPath::sizes, and CPath::startfn.

| void CPathMergeReduction | ( | reduction | red, | |
| void * | data | |||
| ) |
Definition at line 716 of file cpath.C.
References reduction::anydata, CPathForwardReduction(), reduction::eltsize, reduction::msg_data, reduction::reducer, reduction::vecsize, and reduction::waitcount.
Referenced by CPathReduce(), and CPathReduceHandler().


| void CPathReduceMismatch | ( | void | ) |
Definition at line 579 of file cpath.C.
References CmiError().
Referenced by CPathGetReduction().


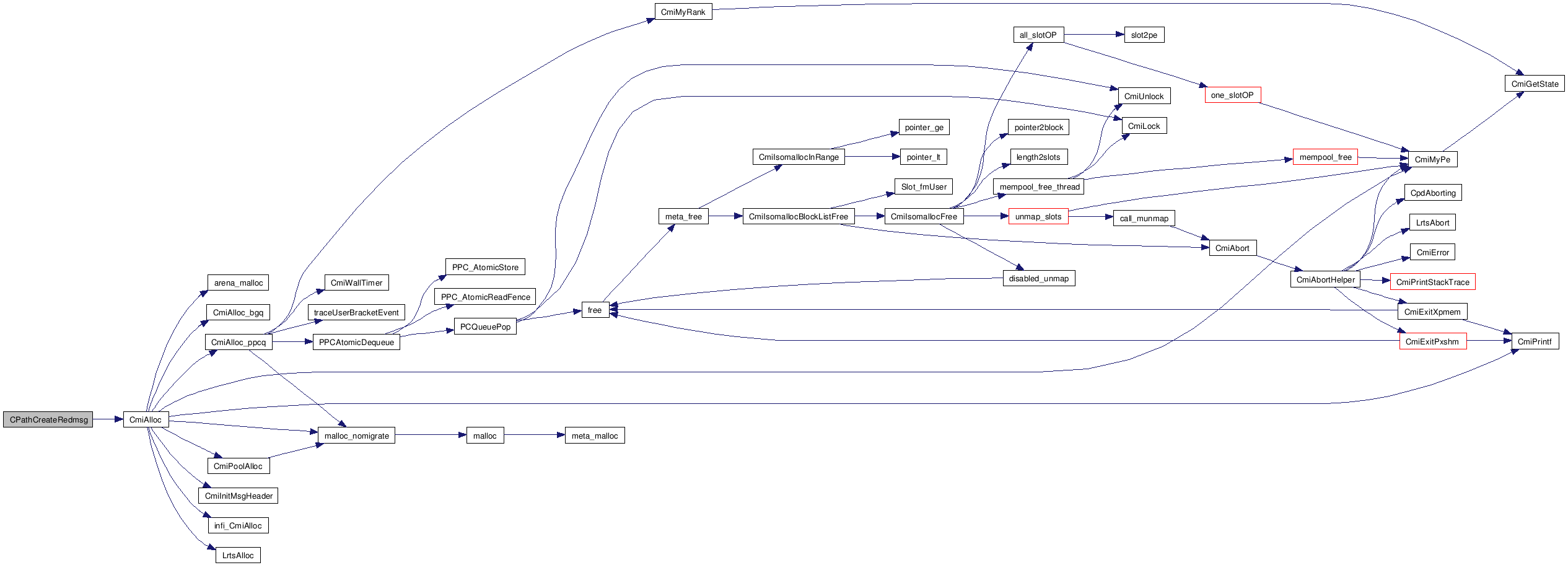
| void CPathCreateRedmsg | ( | reduction | red | ) |
Definition at line 585 of file cpath.C.
References CmiAlloc(), reduction::dest, reduction::desteltno, eltset::eltno, reduction::eltsize, msg, reduction::msg_begin, reduction::msg_data, reduction::msg_end, reduction::ntags, reduction::over, eltset::path, reduction::reducer, PUP::t, reduction::tags, and reduction::vecsize.
Referenced by CPathGetReduction().


| reduction CPathGetReduction | ( | eltset | set, | |
| int | ntags, | |||
| int * | tags, | |||
| int | vecsize, | |||
| int | eltsize, | |||
| int | reducer, | |||
| CPath * | dest, | |||
| int | desteltno | |||
| ) |
Definition at line 618 of file cpath.C.
References reduction::anydata, CPathCreateRedmsg(), CPathReduceMismatch(), CPath::creator, reduction::dest, reduction::desteltno, reduction::eltsize, int, malloc(), reduction::next, reduction::ntags, reduction::over, reduction::reducer, CPath::seqno, reduction::tags, reduction::vecsize, and reduction::waitcount.
Referenced by CPathReduce(), and CPathReduceHandler().


| void CPathReduceHandler | ( | void * | decoded | ) |
Definition at line 664 of file cpath.C.
References CPathEltnoToIndices(), CPathGetEltset(), CPathGetReduction(), CPathMergeReduction(), data, dest, reduction::desteltno, reduction::eltsize, CPath::nsizes, reduction::ntags, reduction::over, reduction::reducer, CPath::sizes, tags, and reduction::vecsize.
Referenced by CPathModuleInit().


| void CPathForwardReduction | ( | reduction | red | ) |
Definition at line 692 of file cpath.C.
References CmiFree(), Converse::CmiSyncSendAndFree(), CPathSend(), reduction::dest, reduction::desteltno, reduction::eltsize, free(), reduction::msg_begin, reduction::msg_data, reduction::msg_end, reduction::next, reduction::ntags, reduction::over, eltset::parent, reduction::tags, and reduction::vecsize.
Referenced by CPathMergeReduction().


| void CPathReduce | ( | int | key, | |
| ... | ||||
| ) |
Definition at line 728 of file cpath.C.
References CmiError(), CPathGetEltset(), CPathGetReduction(), CPathIndicesToEltno(), CPathMergeReduction(), data, dest, reduction::desteltno, reduction::eltsize, CPath::nsizes, reduction::ntags, reduction::over, p, reduction::reducer, CPath::sizes, tags, and reduction::vecsize.

| void CPathModuleInit | ( | void | ) |
Definition at line 792 of file cpath.C.
References calloc(), CmiRegisterHandler(), CPathReduceHandler(), CPathSendHandler(), int, and malloc().

1.5.5