
Go to the source code of this file.
| Data Structures | |
| struct | peinfo | 
| struct | loadmsg | 
| struct | reqmsg | 
| Functions | |
| void | LoadNotifyFn (int l) | 
| const char * | CldGetStrategy (void) | 
| CpvStaticDeclare (peinfo, peinf) | |
| void | CldPropagateLoad (double load) | 
| int | CldEstimate (void) | 
| void | CldInitiateReduction (void) | 
| void | CldReduceHandler (struct loadmsg *msg) | 
| void | CldAverageHandler (struct loadmsg *msg) | 
| void | CldEnqueueHandler (char *msg) | 
| void | CldHopHandler (char *msg) | 
| void | CldEnqueueGroup (CmiGroup grp, void *msg, int infofn) | 
| void | CldEnqueueMulti (int npes, const int *pes, void *msg, int infofn) | 
| void | CldEnqueue (int pe, void *msg, int infofn) | 
| void | CldNodeEnqueue (int node, void *msg, int infofn) | 
| void | CldModuleInit (char **argv) | 
| void | CldCallback (void) | 
| void LoadNotifyFn | ( | int | l | ) | 
Definition at line 8 of file cldb.spray.C.
| const char* CldGetStrategy | ( | void | ) | 
Definition at line 12 of file cldb.spray.C.
| CpvStaticDeclare | ( | peinfo | , | |
| peinf | ||||
| ) | 
| void CldPropagateLoad | ( | double | load | ) | 
Definition at line 63 of file cldb.spray.C.
References CmiPrintf(), Converse::CmiSyncBroadcastAll(), Converse::CmiSyncSend(), and loadmsg::load_total.
Referenced by CldInitiateReduction(), and CldReduceHandler().


| int CldEstimate | ( | void | ) | 
Definition at line 50 of file cldb.spray.C.
References CldLoad().
Referenced by CldAverageHandler(), and CldInitiateReduction().


| void CldInitiateReduction | ( | void | ) | 
Definition at line 55 of file cldb.spray.C.
References CldEstimate(), CldPropagateLoad(), and peinfo::load_reported.
Referenced by CldAverageHandler(), and CldModuleInit().


| void CldReduceHandler | ( | struct loadmsg * | msg | ) | 
Definition at line 84 of file cldb.spray.C.
References CldPropagateLoad(), CmiFree(), and loadmsg::load_total.
Referenced by CldModuleInit().


| void CldAverageHandler | ( | struct loadmsg * | msg | ) | 
Definition at line 90 of file cldb.spray.C.
References CcdCallFnAfter(), CldEstimate(), CldInitiateReduction(), CmiFree(), CmiMyPe(), CmiPrintf(), int, loadmsg::load_total, and peinfo::rebalance.
Referenced by CldModuleInit().


| void CldEnqueueHandler | ( | char * | msg | ) | 
Definition at line 106 of file cldb.spray.C.
References len.
Referenced by CldModuleInit().

| void CldHopHandler | ( | char * | msg | ) | 
Definition at line 116 of file cldb.spray.C.
References CmiHandleMessage(), CmiNodeOf(), Converse::CmiSyncSendAndFree(), CrnRand(), len, peinfo::mype, and peinfo::rebalance.
Referenced by CldModuleInit().


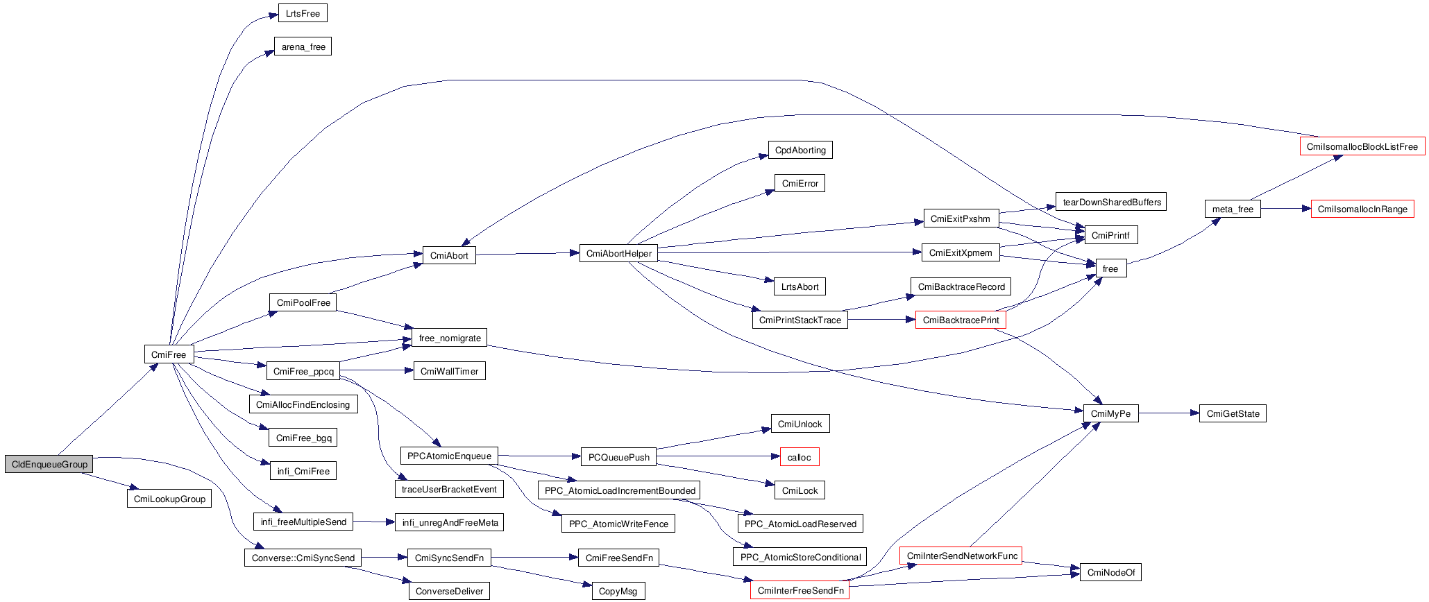
Definition at line 140 of file cldb.spray.C.
References CmiFree(), CmiLookupGroup(), Converse::CmiSyncSend(), peinfo::EnqueueHandler, len, and npes.

Definition at line 162 of file cldb.spray.C.
References CmiFree(), Converse::CmiSyncSend(), peinfo::EnqueueHandler, and len.

Definition at line 182 of file cldb.spray.C.
References CmiNodeOf(), Converse::CmiSyncBroadcastAllAndFree(), Converse::CmiSyncBroadcastAndFree(), Converse::CmiSyncSendAndFree(), peinfo::EnqueueHandler, peinfo::HopHandler, and len.

Definition at line 208 of file cldb.spray.C.
References peinfo::EnqueueHandler, peinfo::HopHandler, and len.
| void CldCallback | ( | void | ) | 
Definition at line 255 of file cldb.spray.C.
 1.5.5
 1.5.5