
Go to the source code of this file.
Functions | |
| int | CldPresentPE (int pe) |
| void | LoadNotifyFn (int l) |
| const char * | CldGetStrategy (void) |
| void | CldBalanceHandler (void *msg) |
| void | CldHandler (char *msg) |
| static int | BgMyPe () |
| static int | BgNumPes () |
| void | CldEnqueueGroup (CmiGroup grp, void *msg, int infofn) |
| void | CldEnqueueMulti (int npes, const int *pes, void *msg, int infofn) |
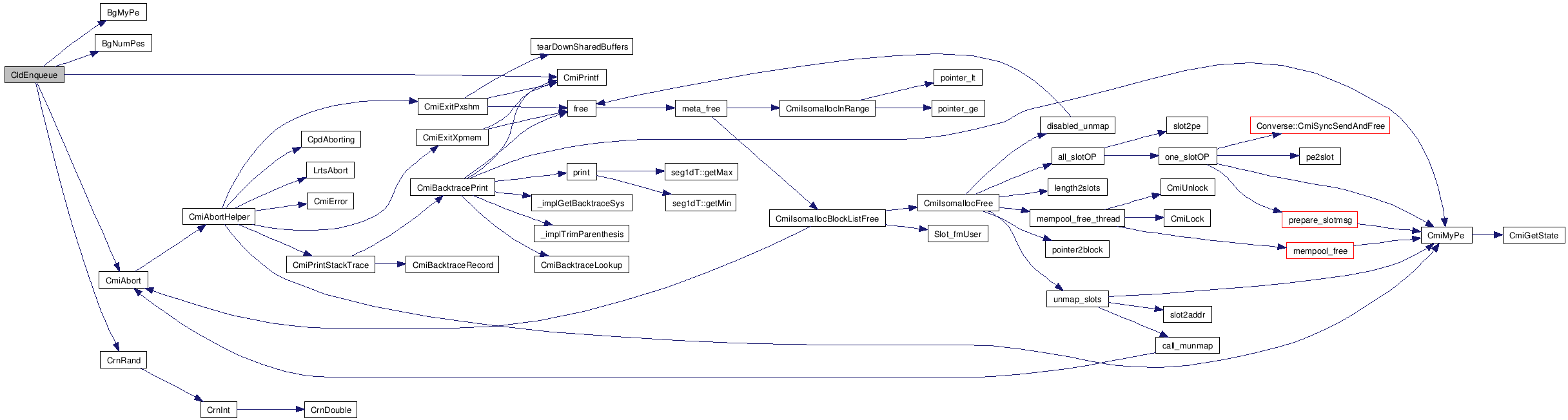
| void | CldEnqueue (int pe, void *msg, int infofn) |
| void | CldNodeEnqueue (int node, void *msg, int infofn) |
| void | CldModuleInit (char **argv) |
| void | CldCallback (void) |
Definition at line 309 of file cldb.C.
Referenced by CldEnqueue(), CldMoveAllSeedsAway(), and CldSetPEBitVector().

| void LoadNotifyFn | ( | int | l | ) |
Definition at line 18 of file cldb.bluegene.C.
Referenced by CldTokenHandler().

| const char* CldGetStrategy | ( | void | ) |
Definition at line 22 of file cldb.bluegene.C.
| void CldBalanceHandler | ( | void * | msg | ) |
Definition at line 27 of file cldb.bluegene.C.
References CldPutToken(), and CldRestoreHandler().
Referenced by CldGraphModuleInit(), and CldModuleInit().


| void CldHandler | ( | char * | msg | ) |
Definition at line 33 of file cldb.bluegene.C.
References CldRestoreHandler(), and len.
Referenced by CldModuleInit().


| static int BgMyPe | ( | ) | [static] |
Definition at line 46 of file cldb.bluegene.C.
Referenced by CldEnqueue().

| static int BgNumPes | ( | ) | [static] |
Definition at line 47 of file cldb.bluegene.C.
References x.
Referenced by CldEnqueue().

Definition at line 90 of file cldb.bluegene.C.
References CmiAbort().

Definition at line 112 of file cldb.bluegene.C.
References BgMyPe(), BgNumPes(), CmiAbort(), CmiPrintf(), CrnRand(), and len.

Definition at line 194 of file cldb.bluegene.C.
References CrnRand(), and len.

| void CldCallback | ( | void | ) |
Definition at line 251 of file cldb.bluegene.C.
1.5.5