
#include <charm++.h>


| Public Member Functions | |
| virtual | ~CkDelegateMgr () | 
| virtual void | ChareSend (CkDelegateData *pd, int ep, void *m, const CkChareID *c, int onPE) | 
| virtual void | GroupSend (CkDelegateData *pd, int ep, void *m, int onPE, CkGroupID g) | 
| virtual void | GroupBroadcast (CkDelegateData *pd, int ep, void *m, CkGroupID g) | 
| virtual void | GroupSectionSend (CkDelegateData *pd, int ep, void *m, int nsid, CkSectionID *s) | 
| virtual void | NodeGroupSend (CkDelegateData *pd, int ep, void *m, int onNode, CkNodeGroupID g) | 
| virtual void | NodeGroupBroadcast (CkDelegateData *pd, int ep, void *m, CkNodeGroupID g) | 
| virtual void | NodeGroupSectionSend (CkDelegateData *pd, int ep, void *m, int nsid, CkSectionID *s) | 
| virtual void | ArrayCreate (CkDelegateData *pd, int ep, void *m, const CkArrayIndex &idx, int onPE, CkArrayID a) | 
| virtual void | ArraySend (CkDelegateData *pd, int ep, void *m, const CkArrayIndex &idx, CkArrayID a) | 
| virtual void | ArrayBroadcast (CkDelegateData *pd, int ep, void *m, CkArrayID a) | 
| virtual void | ArraySectionSend (CkDelegateData *pd, int ep, void *m, int nsid, CkSectionID *s, int opts) | 
| virtual void | initDelegateMgr (CProxy *proxy, int opts=0) | 
| virtual CkDelegateData * | ckCopyDelegateData (CkDelegateData *data) | 
| virtual CkDelegateData * | DelegatePointerPup (PUP::er &p, CkDelegateData *pd) | 
| Management of per-proxy data: pup this delegate's data. | |
An "interface" class-- all delegated messages are routed via this class. The default action is to deliver the message directly.
Definition at line 646 of file charm++.h.
| void CkDelegateMgr::ChareSend | ( | CkDelegateData * | pd, | |
| int | ep, | |||
| void * | m, | |||
| const CkChareID * | c, | |||
| int | onPE | |||
| ) |  [virtual] | 
Definition at line 252 of file ck.C.
References CkSendMsg().

| void CkDelegateMgr::GroupSend | ( | CkDelegateData * | pd, | |
| int | ep, | |||
| void * | m, | |||
| int | onPE, | |||
| CkGroupID | g | |||
| ) |  [virtual] | 
Definition at line 254 of file ck.C.
References CkSendMsgBranch().
Referenced by CkMulticastMgr::sendToLocal().


| void CkDelegateMgr::GroupBroadcast | ( | CkDelegateData * | pd, | |
| int | ep, | |||
| void * | m, | |||
| CkGroupID | g | |||
| ) |  [virtual] | 
Definition at line 256 of file ck.C.
References CkBroadcastMsgBranch().

| void CkDelegateMgr::GroupSectionSend | ( | CkDelegateData * | pd, | |
| int | ep, | |||
| void * | m, | |||
| int | nsid, | |||
| CkSectionID * | s | |||
| ) |  [virtual] | 
Reimplemented in CkMulticastMgr.
Definition at line 258 of file ck.C.
References CkSectionID::_cookie, CkSendMsgBranchMulti(), CkSectionInfo::get_aid(), and CkSectionID::pelist.

| void CkDelegateMgr::NodeGroupSend | ( | CkDelegateData * | pd, | |
| int | ep, | |||
| void * | m, | |||
| int | onNode, | |||
| CkNodeGroupID | g | |||
| ) |  [virtual] | 
Definition at line 260 of file ck.C.
References CkSendMsgNodeBranch().

| void CkDelegateMgr::NodeGroupBroadcast | ( | CkDelegateData * | pd, | |
| int | ep, | |||
| void * | m, | |||
| CkNodeGroupID | g | |||
| ) |  [virtual] | 
Definition at line 262 of file ck.C.
References CkBroadcastMsgNodeBranch().

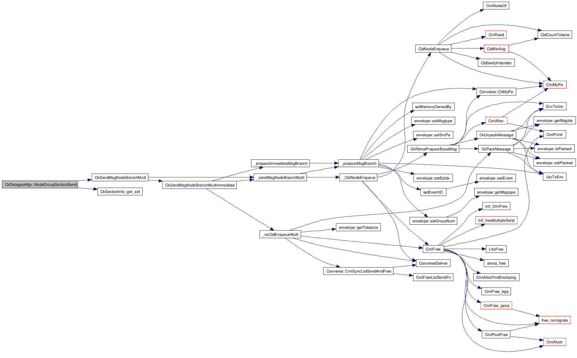
| void CkDelegateMgr::NodeGroupSectionSend | ( | CkDelegateData * | pd, | |
| int | ep, | |||
| void * | m, | |||
| int | nsid, | |||
| CkSectionID * | s | |||
| ) |  [virtual] | 
Definition at line 264 of file ck.C.
References CkSectionID::_cookie, CkSendMsgNodeBranchMulti(), CkSectionInfo::get_aid(), and CkSectionID::pelist.

| void CkDelegateMgr::ArrayCreate | ( | CkDelegateData * | pd, | |
| int | ep, | |||
| void * | m, | |||
| const CkArrayIndex & | idx, | |||
| int | onPE, | |||
| CkArrayID | a | |||
| ) |  [virtual] | 
Definition at line 266 of file ck.C.
Referenced by CProxy_ArrayBase::ckInsertIdx().

| void CkDelegateMgr::ArraySend | ( | CkDelegateData * | pd, | |
| int | ep, | |||
| void * | m, | |||
| const CkArrayIndex & | idx, | |||
| CkArrayID | a | |||
| ) |  [virtual] | 
| void CkDelegateMgr::ArrayBroadcast | ( | CkDelegateData * | pd, | |
| int | ep, | |||
| void * | m, | |||
| CkArrayID | a | |||
| ) |  [virtual] | 
Definition at line 276 of file ck.C.
References CProxy_ArrayBase::ckBroadcast().
Referenced by CProxy_ArrayBase::ckBroadcast().


| void CkDelegateMgr::ArraySectionSend | ( | CkDelegateData * | pd, | |
| int | ep, | |||
| void * | m, | |||
| int | nsid, | |||
| CkSectionID * | s, | |||
| int | opts | |||
| ) |  [virtual] | 
Reimplemented in CkMulticastMgr.
Definition at line 282 of file ck.C.
References CmiAbort().

Reimplemented in CkMulticastMgr.
Definition at line 663 of file charm++.h.
Referenced by PUPmarshall().

| virtual CkDelegateData* CkDelegateMgr::ckCopyDelegateData | ( | CkDelegateData * | data | ) |  [inline, virtual] | 
Definition at line 664 of file charm++.h.
References CkDelegateData::ref().
Referenced by CProxy::CProxy(), and CProxy::operator=().


| CkDelegateData * CkDelegateMgr::DelegatePointerPup | ( | PUP::er & | p, | |
| CkDelegateData * | pd | |||
| ) |  [virtual] | 
Management of per-proxy data: pup this delegate's data.
If p.isUnpacking, allocate and return a new set of delegate data. Never delete (or unref) the data-- the proxy will do that itself when it is required. The default implementation just ignores this call.
A typical implementation that uses CkDelegateData might look like this:  myData *d=(myData *)pd; if (p.isUnpacking()) d=new myData(); p|d->myField1; p|d->myField2; return d;  
Definition at line 294 of file ck.C.
Referenced by CProxy::pup().

 1.5.5
 1.5.5